中工新任總經理未簽財報 股東質疑:不敢簽?還是不能簽?

中工新任總經理未簽財報 股東質疑:不敢簽?還是不能簽?

重點摘要
中華工程(中工)爆發公司治理爭議,小股東質疑新任總經理未簽署關鍵財務與內控文件。
依規定,財務報告應由現任總經理簽署,但中工卻由前任總經理周志明簽章。
小股東黃文泰向金管會等單位檢舉,質疑新任總經理「不敢簽」或「不能簽」的原因。
此事關乎公司資訊揭露的完整性與投資人判斷基礎,可能影響市場信賴與股東權益。
小股東呼籲主管機關儘速查明事實,確保資訊揭露制度正常運作。
#中華工程 #公司治理 #財務報告 #內部控制 #股東質疑

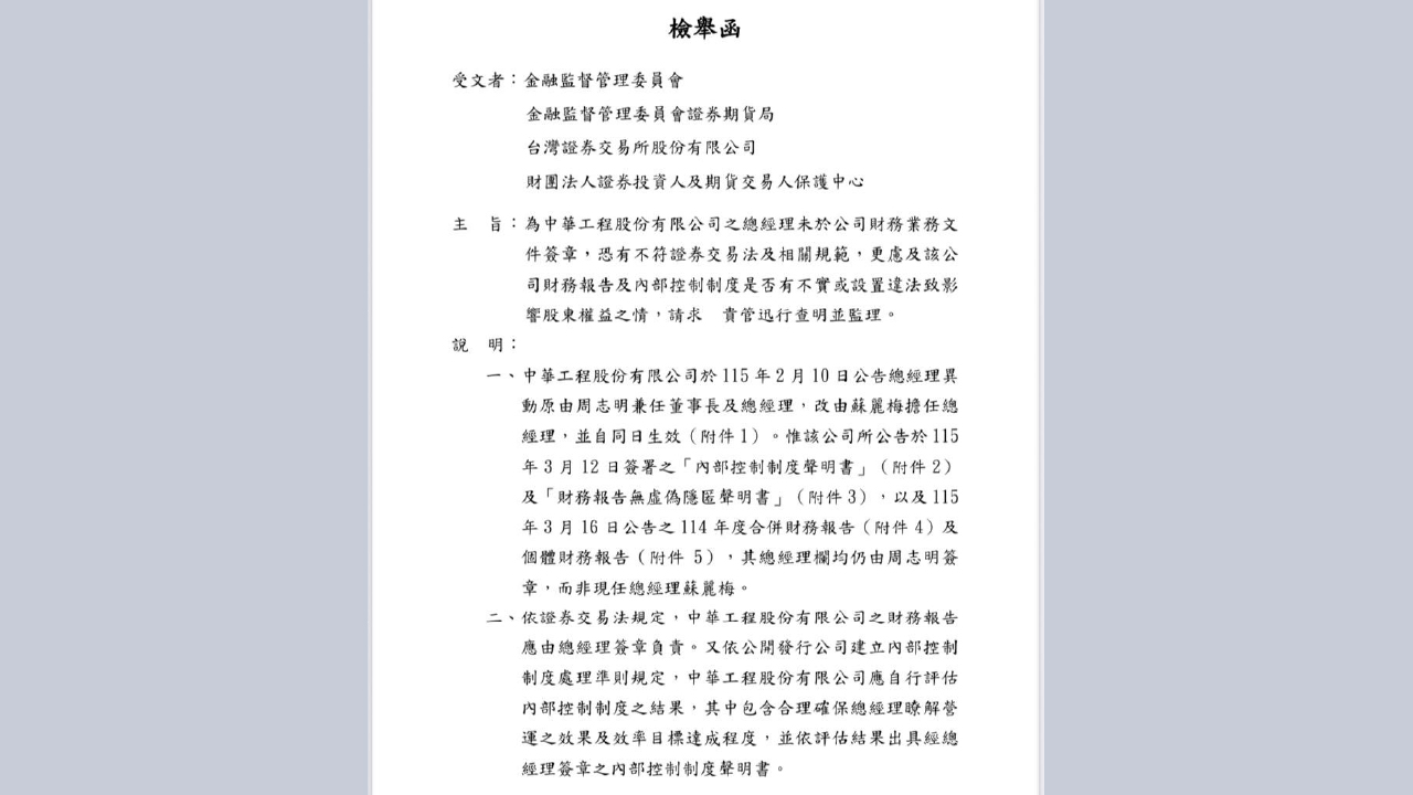
中華工程(2515)再爆公司治理爭議。小股東黃文泰正式向金管會、證期局、證交所和投保中心檢舉,質疑公司前總經理周志明升任董事長、由蘇麗梅接任總經理,並完成公告異動後,關鍵財務與內控文件仍由「總經理周志明」簽章,背後原因引發高度關注。黃文泰質疑:「是不敢簽?還是不能簽?」

↑圖說:小股東黃文泰向金管會、證期局、證交所和投保中心檢舉,中工新任總經理未簽財報,是不敢簽?還是不能簽?(圖片來源:黃文泰提供)

公開資訊顯示,中工於115年2月10日完成總經理異動,發布公告,但3月12日中工簽署「內部控制制度聲明書」與財務報告等相關文件,以及3月16日公告的年度財務報告,總經理欄均仍由前任總經理周志明簽章。

↑圖說:中工於2月10日公告完成總經理異動,但之後簽署「內部控制制度聲明書」與財務報告等文件,總經理欄均仍由前任總經理周志明簽章。(圖片來源:翻攝自公開資訊觀測站)

黃文泰指出,依據法規,財務報告及內部控制制度聲明書應由現任經理人簽署,但本案真正引發關注的不只是程序問題,而是更根本的疑問是現任總經理,為何沒有簽?他提出一連串質疑:是否現任總經理尚未實際掌握公司財務狀況?是否財務報告內容存在疑義,導致不願或無法簽署?是否內部控制制度之執行或評估存在問題?

黃文泰說,上述問題,直接關係到中工公司資訊揭露的完整性與投資人判斷基礎,財務報告與內部控制制度聲明書是上市公司對外揭露最核心的資訊,若關鍵文件之簽章出現異常安排,且未有合理說明,可能動搖市場信賴基礎,對全體股東權益造成重大影響。

↑圖說:檢舉函。(圖片來源:黃文泰提供)

針對中工公司這些重大疑義,小股東黃文泰呼籲主管機關應高度重視,並儘速查明相關事實,確保資訊揭露制度正常運作,維護資本市場的公信力。

本文由《品觀點》授權提供

熱門文章
酒精惹禍!鳳山釣蝦場深夜變格鬥場 6人互毆掛彩全被送辦
酒精惹禍!鳳山釣蝦場深夜變格鬥場 6人互毆掛彩全被送辦

CTWANT

SJ利特講評反被銀赫吐槽「更努力才行」 Energy牛奶震驚:竟可以這樣挑釁隊長
SJ利特講評反被銀赫吐槽「更努力才行」 Energy牛奶震驚:竟可以這樣挑釁隊長

LIFE生活網記者-郭懿慧

破門查獲依托咪酯毒品分裝場 逮3嫌起出500餘公克毒品
破門查獲依托咪酯毒品分裝場 逮3嫌起出500餘公克毒品

匯流新聞網CNEWS

中台灣產業20年夢想實現 台中國際會展中心盛大開幕 
中台灣產業20年夢想實現 台中國際會展中心盛大開幕 

台灣好新聞

台南三井OUTLET二期開幕 全館突破240家店舖
台南三井OUTLET二期開幕 全館突破240家店舖

中廣新聞

基隆果菜市場土地公廟深夜大火!烈焰燃燒全都燒光
基隆果菜市場土地公廟深夜大火!烈焰燃燒全都燒光

品觀點傳媒

桃連區免試入學模擬志願選填開跑 重要時程懶人包一次看懂
桃連區免試入學模擬志願選填開跑 重要時程懶人包一次看懂

桃園電子報

將軍區馬沙溝3號水門啟動改建  強化區域防洪量能
將軍區馬沙溝3號水門啟動改建  強化區域防洪量能

勁報

喝綠茶、吃藍莓能減脂?營養師揭9種「天敵食物」加速燃脂 肉桂粉也上榜
喝綠茶、吃藍莓能減脂?營養師揭9種「天敵食物」加速燃脂 肉桂粉也上榜

LIFE生活網記者-郭懿慧

油價漲物價壓力山大 趙少康轟賴、卓:只會講543不著邊際的笑話
油價漲物價壓力山大 趙少康轟賴、卓:只會講543不著邊際的笑話

中廣新聞

車主注意!使用牌照稅4/1開徵 繳納至月底
車主注意!使用牌照稅4/1開徵 繳納至月底

中天新聞

禽流感發威!彰化1養雞場遭侵襲 動防所撲殺6萬多隻蛋雞
禽流感發威!彰化1養雞場遭侵襲 動防所撲殺6萬多隻蛋雞

中廣新聞

大學繁星推薦入學放榜 高雄多所高中捷報頻傳
大學繁星推薦入學放榜 高雄多所高中捷報頻傳

品觀點傳媒

「教師是孩子成長引導者」 蔣萬安:市府要做老師最堅強後盾
「教師是孩子成長引導者」 蔣萬安:市府要做老師最堅強後盾

品觀點傳媒

【有片】尷尬!楊梅曳引車未注意限高 貨櫃猛撞涵洞當場「倒地」
【有片】尷尬!楊梅曳引車未注意限高 貨櫃猛撞涵洞當場「倒地」

桃園電子報

台江國家公園《安順天光:阿公的時光機》繪本 新書發表會熱力登場
台江國家公園《安順天光:阿公的時光機》繪本 新書發表會熱力登場

台灣好新聞

神壇涉藏槍毒 警查獲槍彈毒品咖啡包分裝場
神壇涉藏槍毒 警查獲槍彈毒品咖啡包分裝場

匯流新聞網CNEWS

桃園捷運綠線年底通車!凌濤要求同步翻新藝文特區人行道
桃園捷運綠線年底通車!凌濤要求同步翻新藝文特區人行道

桃園電子報

出發梓官蚵仔寮!林襄初次殺魚就成功 蘇晏霈大哭吐心聲
出發梓官蚵仔寮!林襄初次殺魚就成功 蘇晏霈大哭吐心聲

LIFE生活網記者-郭懿慧

國道飆車事故亡 競速「車手」判刑3年6月定讞
國道飆車事故亡 競速「車手」判刑3年6月定讞

匯流新聞網CNEWS

緬甸女大生車資不足遭丟包西濱公路!大園警暖心解圍
緬甸女大生車資不足遭丟包西濱公路!大園警暖心解圍

桃園電子報

理賠不順利?高雄一家打團戰「4人砸雞蛋」保險公司遭噴血紅漆
理賠不順利?高雄一家打團戰「4人砸雞蛋」保險公司遭噴血紅漆

記者爆料網

桃園開出全國首例噪音車扣牌處分 不要懷疑市府執法的決心
桃園開出全國首例噪音車扣牌處分 不要懷疑市府執法的決心

大成報

台中市議長盃地板冰壺賽在修平科大登場 全台好手齊聚較勁
台中市議長盃地板冰壺賽在修平科大登場 全台好手齊聚較勁

台灣好新聞

謝國樑改善基隆財政有成 債務減27億將推動長者年金補貼
謝國樑改善基隆財政有成 債務減27億將推動長者年金補貼

匯流新聞網CNEWS

鼓勵青年「增產報國」 竹縣4/1起送新生寶寶禮袋
鼓勵青年「增產報國」 竹縣4/1起送新生寶寶禮袋

台灣好新聞

巨型肝癌不用開大刀 醫師「氣球封鎖術」78歲阿公術後能跑能跳
巨型肝癌不用開大刀 醫師「氣球封鎖術」78歲阿公術後能跑能跳

台灣好新聞

深夜高燒腹痛叫不到車!大園婦強撐跑派出所求援 員警及時救命
深夜高燒腹痛叫不到車!大園婦強撐跑派出所求援 員警及時救命

桃園電子報

【有片】中壢老婦投資生基塔位遭詐850萬 警當街圍捕畫面曝
【有片】中壢老婦投資生基塔位遭詐850萬 警當街圍捕畫面曝

桃園電子報

斥資7,000萬元升級 台中松柏漁港浮動碼頭完工
斥資7,000萬元升級 台中松柏漁港浮動碼頭完工

住展雜誌

台南安全帽變蜂窩!民眾手一伸「摸毛絨絨」嚇壞 捕蜂員立即協助處理
台南安全帽變蜂窩!民眾手一伸「摸毛絨絨」嚇壞 捕蜂員立即協助處理

記者爆料網

竹東重大體育建設新篇章 首座籃足共用球場開工預計115年8月完工
竹東重大體育建設新篇章 首座籃足共用球場開工預計115年8月完工

勁報

債務糾紛釀衝突  萬華警火速壓制嚴查辦
債務糾紛釀衝突  萬華警火速壓制嚴查辦

民眾日報民眾網

親子出遊首選!台糖長榮酒店(台南)自助餐「買大送小」,四月連假好康開跑
親子出遊首選!台糖長榮酒店(台南)自助餐「買大送小」,四月連假好康開跑

勁報

致用高中職涯適性試探體驗營 創造學生多元展能
致用高中職涯適性試探體驗營 創造學生多元展能

台灣好新聞

桃園龍德宮四媽祖4/4起起駕!5千信眾徒步南下進香 遶境路線曝光
桃園龍德宮四媽祖4/4起起駕!5千信眾徒步南下進香 遶境路線曝光

桃園電子報

有片/台南伯騎代步車「突後仰暴衝」撞路邊轎車 居民嚇壞急報案
有片/台南伯騎代步車「突後仰暴衝」撞路邊轎車 居民嚇壞急報案

記者爆料網

李千娜捲《世紀血案》風波後消瘦現身! 遭爆不缺錢驚人家世背景曝光
李千娜捲《世紀血案》風波後消瘦現身! 遭爆不缺錢驚人家世背景曝光

CTWANT

20年等待成真!台中國際會展中心3/23開幕
20年等待成真!台中國際會展中心3/23開幕

大成報

讚 67
留言 0
分享
分享