北市違規廣告開罰6203萬!   77老大代言「青木瓜飲」又上違規榜首

北市違規廣告開罰6203萬! 77老大代言「青木瓜飲」又上違規榜首

重點摘要
台北市衛生局公布114年違規廣告查緝結果,共開罰520件,裁罰金額達新台幣6203萬元。
「LABELLE拉蓓青木瓜豐盈飲」因廣告詞句涉及誇大不實,遭裁罰510萬元,連續三年蟬聯違規廣告榜首。
雖然中醫師網紅77老大為該產品代言,但因難以認定有故意共同意圖,台北市衛生局此次未對其開罰。
衛生局統計,食品違規廣告裁罰金額最高,其次為藥品/醫療器材及化粧品。
衛生局提醒民眾選購食品時應謹記「停、看、聽」原則,勿輕信誇大功效或宣稱療效的廣告。
#違規廣告 #誇大不實 #青木瓜飲
相關人物: 77老大

CNEWS匯流新聞網記者陳鈞凱/台北報導

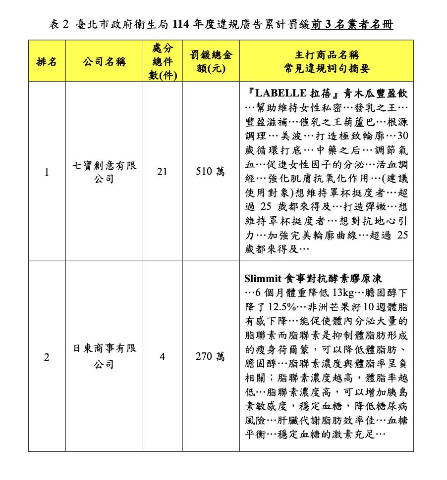
台北市衛生局今(13)日公布今年114年違規廣告查緝情形,包含食品、藥品、醫療器材及化妝品違規廣告共開罰520件、裁罰新台幣6203萬元。其中「七寶創意有限公司」的「LABELLE拉蓓青木瓜豐盈飲」食品廣告詞句涉及誇大不實,遭裁罰510萬,已經是連續三年的違規廣告榜首。該產品代言人是中醫師網紅77老大,但衛生局因為難以認定有故意共同意圖而未針對代言人開罰。

台北市政府衛生局統計,114年違規廣告查緝情形,共開罰食品327件,裁罰金額4048萬元(65.3%)金額最高;藥品/醫療器材26件、裁罰1104萬元(17.8%)居次;化粧品167件、裁罰1051萬元(16.9%)位居第三。

衛生局同時公布罰鍰累計前三名的違規產品廣告,罰鍰累計第1名為「七寶創意有限公司」,違規廣告罰鍰達510萬元,該公司之「『LABELLE拉蓓』青木瓜豐盈飲」食品廣告詞句涉及誇大不實,包括「打造彈嫩…想 維持罩杯挺度者…想對抗地心引 力…加強完美輪廓曲線…超過 25 歲都來得及…」等用語。

罰鍰累計第2名為「日東商事有限公司」,違規廣告罰鍰達270萬元,其「Slimmit食事對抗酵素膠原凍」,出現「能促使體內分泌大量的脂聯素..可以降低體脂肪、 膽固醇…脂聯素濃度高,可以增加胰島素敏感度,穩定血糖,降低糖尿病風險…」食品廣告詞句涉及醫療效能。罰鍰累計第3名為「雙江生技有限公司」,違規廣告罰鍰230萬元,該公司的「代謝調控醫能精露」食品廣告涉及醫療效能,出現「醫能級脂肪肝輔助營養品…醫能 級…提升修復力…抑制壞油吸收… 強化修護,減少傷害…」等用語。

台北市衛生局食品藥物管理科科長林冠蓁表示,鑒於電視食品廣告違規情形持續,透過長篇幅、主持叫賣等誇張宣傳手法及代言薦證人參與,易引起民眾錯誤認知,為避免宣稱誇大或涉及療效之食品廣告頻繁刊播持續誤導消費者,食藥署113年1月31日已公告修正「食品安全衛生管理法第四十五條規定廣告處理原則」,將廣告違規情狀納入裁處罰鍰額度的危害程度加權事項,可依此加倍裁處力道,只要抓到就繼續罰下去。

林冠蓁說,至於代言人部分,大部分都是藝人或知名醫療界人士,透過個人名聲為產品代言,若涉及違規廣告,衛生局會視其是否有故意共同的意圖,同樣依廣告涉及誇大不實來開罰,以77老大為例,由於僅在產品官網出現有其代言的圖片,難以認定有故意共同意圖,所以此次未開罰。

台北市衛生局強調,一般食品僅提供人體所需之營養素及熱量,並不具備減肥瘦身、皮膚美容等涉及改變身體外觀功效,更無法達到預防、改善或治療疾病等醫療效能,提醒民眾選購前謹記「停、看、聽」三原則:停-冷靜思考是否確實有需要及對健康是否有幫助;看-閱讀包裝標示相關資訊;聽-請教醫師等專業人員之建議,如有身體不適,應尋求正規醫療機構就醫,切勿輕信誇大功效或宣稱療效之廣告,以免延誤就醫又破財傷身。

照片來源:台北市衛生局提供

《更多CNEWS匯流新聞網報導》

破解癌症轉移機制! 台灣研究揭癌細胞「模仿」白血球移行

春天咳不停? 小心「花粉、溫差、黴菌」三重夾擊

【文章轉載請註明出處】

 

熱門文章
日本樂團wapiti海外首站選台北 團名竟然是「白屁股鹿」寓意曝光
日本樂團wapiti海外首站選台北 團名竟然是「白屁股鹿」寓意曝光

LIFE生活網記者-郭懿慧

懷胎15個月帶天命!「最帥乩童」黃新皓5歲通靈曝經驗:教室音樂自動播放、見三顆頭鬼壓床
懷胎15個月帶天命!「最帥乩童」黃新皓5歲通靈曝經驗:教室音樂自動播放、見三顆頭鬼壓床

LIFE生活網記者-郭懿慧

hito流行音樂獎首波卡司曝光 天王天后輪番上陣
hito流行音樂獎首波卡司曝光 天王天后輪番上陣

CTWANT

環花東自行車賽爆意外!宜蘭14歲小將不慎摔2米橋下
環花東自行車賽爆意外!宜蘭14歲小將不慎摔2米橋下

TVBS新聞網

終結交通悲劇!中壢、平鎮3路口科技執法開罰 守護市民安全
終結交通悲劇!中壢、平鎮3路口科技執法開罰 守護市民安全

桃園電子報

通緝16案男子平鎮忠貞市場打零工 警盤查謊報身分終落網
通緝16案男子平鎮忠貞市場打零工 警盤查謊報身分終落網

觀傳媒

「神隱」10天蔡英文現蹤趕高鐵 赴高雄同框陳其邁賴瑞隆
「神隱」10天蔡英文現蹤趕高鐵 赴高雄同框陳其邁賴瑞隆

匯流新聞網CNEWS

(有影片)/踩街+科學+氣球秀=最狂兒童節就在田中
(有影片)/踩街+科學+氣球秀=最狂兒童節就在田中

觀傳媒

影/6高中生無照夜遊!撞路邊電桿波及民宅 4人送醫
影/6高中生無照夜遊!撞路邊電桿波及民宅 4人送醫

中天新聞

八軍團官兵馳援解民困 暖心助長者脫險
八軍團官兵馳援解民困 暖心助長者脫險

商傳媒

骨磨骨2年苦不堪言 微創正前開人工髖關節置換手術 助81歲長者重獲新生
骨磨骨2年苦不堪言 微創正前開人工髖關節置換手術 助81歲長者重獲新生

觀傳媒

饗饗信義店火警!大批消防員衝46樓搶救疏散千人 5人受傷業者發聲致歉
饗饗信義店火警!大批消防員衝46樓搶救疏散千人 5人受傷業者發聲致歉

CTWANT

宜蘭市區路口才爆車禍、民宅又竄濃煙 火警+碰撞害交通全面癱瘓
宜蘭市區路口才爆車禍、民宅又竄濃煙 火警+碰撞害交通全面癱瘓

CTWANT

芎林相橘、番倍好玩 2026芎林路跑嘉年華6/6開跑熱烈報名中!
芎林相橘、番倍好玩 2026芎林路跑嘉年華6/6開跑熱烈報名中!

焦點時報

國1甲新建工程動土 張善政:串聯千億投資引領航空城邁向繁榮
國1甲新建工程動土 張善政:串聯千億投資引領航空城邁向繁榮

台灣好新聞

讚 65
留言 0
分享
分享
🔥觀看熱門新聞