投資稅務指南:共同基金及ETF
(圖片來源:https://pixabay.com)
圖說:艾蜜莉會計師教你聰明節稅!先來搞懂共同基金與ETF。
認識共同基金及ETF
依照發行公司所在地的不同,基金可分為國內基金與境外基金二種。
國內基金是指由國內投信公司發行的基金,在國內註冊,以國內投資人為銷售對象。境外基金則是指由國外的投信擔任基金經理公司所發行的基金,對全球投資人募資,再投入投資目標國家的證券市場。
初次投資基金時,很容易對各式各樣的基金名稱感到困惑,難以從名稱來判斷哪一種基金最適合自己。其實,基金名稱之所以複雜是因為它有四種主要分類,即發行方式、投資區域、投資標的及績效目標,如果能了解分類規則,未來在挑選基金商品時會更容易上手。
-
依「發行方式」區分:基金依「發行方式」,可分為「開放型基金」及「封閉型基金」
「開放型基金」的基金規模不固定,投資人隨時可以向基金公司贖回或申購,因而基金的規模會隨投資人買賣而變動,其價格決定是由基金資產淨值除以基金總單位數,得到每單位的資產淨值作為當日報價。
反之,「封閉型基金」的規模固定,當達到預定規模時便不再接受投資人申購或贖回,若要買賣則要像股票一樣,到集中交易市場向其他投資人交易,因此封閉型基金的價格並非以資產淨值為依據,而是按交易市場上供需而定,每單位基金市價可能高於或低於單位基金資產淨值,而有溢價或折價買賣的情形。
- 依「投資區域」區分:基金依「投資區域」區分,風險由低到高分別是「全球型基金」、「區域型基金」及「單一市場基金」。「全球型基金」資產配置以歐美市場為主,新興市場為輔,最能夠分散風險。「區域型基金」只投資於特定區域,市面上常見的亞洲基金、東協基金、太平洋基金皆屬於這一類,由於投資區域分布在多個國家,風險較單一市場基金低。最後,「單一市場基金」只投資特定國家,像是日本基金、韓國基金、香港基金,這類型基金風險則是比投資單一股票來得低。
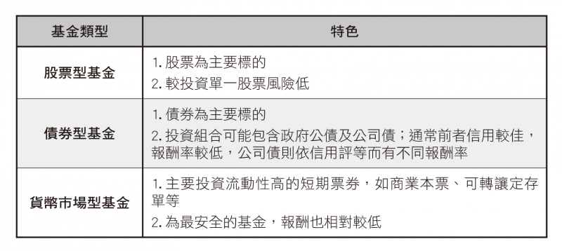
- 依「投資標的」區分:基金依「投資標的」,可分為「股票型基金」、「債券型基金」及「貨幣市場型基金」,從名稱中很容易能了解它們的主要投資標的,而基金的風險也就與標的各自的風險特性有關。
- 依「績效目標」區分:基金依「績效目標」,可分為「積極成長型基金」、「成長型基金」、「平衡型基金」及「收益型基金」。這些基金因績效目標不同,主要配置的資產可能會是價格波動大且暫時沒有盈餘可分配的新興產業,或是可以穩定配息的政府公債,也可能選擇成熟產業的價值型股票,兼顧賺取價差以及穩定配息的目標。
指數股票型基金(ETF)
「ETF」英文原文為「Exchange Traded Funds」,中文稱為「指數股票型證券投資信託基金」,簡稱為「指數股票型基金」,不過另一個中文名稱「交易所買賣基金」可能更符合ETF的特性。ETF在運作方式上與傳統基金類似,發行機構會將一籃子股票或債券交由保管機構託管,並以此作擔保,發行分割成單位較小的受益憑證讓投資人在交易所買賣,此種交易方式與封閉型基金類似。
以目前我國第一個ETF「元大臺灣卓越50基金」為例,就是追蹤「臺灣50指數」的ETF,其投資組合組成比例和「臺灣50指數」相同,投資人只要開了證券戶後,便能透過證券商在集中交易市場買賣。
稅務議題
投資基金或ETF時可能產生的稅負有買賣基金時課徵的證券交易稅、基金配發利息或股利的所得稅及賣出基金時的資本利得也可能被課稅。個人投資基金的孳息及損益如何課稅,因基金投資標的與基金註冊地的不同,課稅方式也會有所不同。
證券交易稅部分,在國內集中市場交易ETF及封閉型基金受益憑證,應繳納證券交易稅千分之1。但政府為了促進債券市場發展,目前停徵債券ETF的證券交易稅(槓桿型或反向型債券ETF不適用);開放型基金持有人申請贖回或於基金解散時,繳回受益憑證註銷者,並不屬於證券交易稅課徵範圍,免徵證交稅。
基金配息部分,個人購買境內外基金,投資標的如果是臺灣境內的股票或債券,取得基金配發的股利或利息,應申報個人綜合所得稅,但投資標的是境外地區(包含香港及澳門地區),則投資人取得的股利或利息,屬海外所得,須計入個人最低稅負制申報。
此外,個人買賣(贖回)基金之損益應以基金註冊地判斷所得來源,如基金註冊地是臺灣,基金買賣(贖回)所產生的資本利得免納所得稅;但基金註冊地在境外地區,其買賣(贖回)所產生的損益屬海外所得,須計入個人基本所得額申報個人最低稅負制。
本文摘自財經傳訊《艾蜜莉會計師教你聰明節稅:圖解個人所得、房地產、投資理財、遺贈稅(2020年最新法規增訂版)》
作者:鄭惠方(艾蜜莉會計師)
出版社:財經傳訊
