從飲食方面管理壓力
本節將介紹如何從飲食方面管理壓力。壓力會深深地影響人們的飲食習慣,模組一介紹的壓力預警訊號中的行為預警,就包括飲食習慣改變。
辨識與壓力有關的飲食改變
一般來說,當你發現日常飲食出現了以下改變時,可能就是壓力預警訊號
(圖片來源:資料圖庫)
● 選擇吃富含澱粉或脂肪的「舒服食物」。
● 喝過多咖啡或茶。
● 喜歡吃高糖(例如巧克力)或高鹽食物。
● 吃飯速度過快;不餓的時候也想吃東西。
● 愛吃零食。
● 吃飯時一邊做很多事情。
● 不吃正餐。
● 忽視身體的飢餓訊號(胃痛或胃鳴,無力)。
● 吃得過飽。
● 喜歡在晚上吃東西。
● 常吃不健康的食物。
修正壓力引起的不良飲食習慣
發現自己的飲食習慣出現以上這些問題,且排除可能引起這些改變的相關疾病(例如胃腸疾病、甲狀腺機能亢進等)之後,引起這些改變的很有可能就是壓力,尤其是慢性壓力。如果這些飲食習慣的改變是由壓力造成的,大家可以運用當下式飲食練習(見第二八八頁),或是透或下列方式調整:
● 多吃水果和蔬菜。
● 注意咖啡和茶對情緒和睡眠的影響。
● 餓了就吃。
● 全神貫注地吃。享受食物、感激食物。
● 用水果、堅果和蔬菜作為零食。
● 吃飯時間必須規律,滿足後就不吃了。
● 大量飲水。
● 睡前如果真的餓了非吃不可,也請少吃一點。
● 甜點選擇吃水果。
● 在醬汁和湯中多加蔬菜。
● 覺得水沒味道,可添加這些食材來增加味道:薄荷、橘子和檸檬等水果,或改喝蔬菜汁、花草茶等。
● 建立應對壓力的態度和行為。
地中海膳食金字塔
在此推薦大家一種健康的膳食結構:地中海膳食金字塔。這是專家根據地中海地區以蔬菜、水果、魚類、五穀雜糧、豆類和橄欖油為主的飲食習慣,所制訂出來的膳食結構,更被世界衛生組織推廣。地中海地區居民的壽命普遍很長,心臟病發病率低,且很少罹患糖尿病、高膽固醇等慢性疾病。科學家們認為,當地飲食習慣是居民健康長壽的主要原因。
在地中海膳食結構中,越頂端的食物被要求攝入得越少。從下而上分別為:
第二層食物,包括水果、蔬菜、穀類(大部分為全麥)、橄欖油、豆類、堅
果、藥用植物以及香料植物。
第三層食物,包括魚類和海鮮、家禽、蛋類、乳酪、優酪乳。
第四層食物,包括肉類(紅肉)和甜食。同時配合充足飲水和適量飲用紅酒。
大家一定會奇怪,為何食物的分類是從第二層開始,那麼第一層呢?這正是地中海膳食金字塔與眾不同的地方,也是其菁華所在。
此金字塔的第一層是每日堅持鍛練以及享受與他人一起用餐的快樂。
(圖片來源:資料圖庫)
飲食能提供工作和生活必需的能量,是所有減肥方案中不能略過的內容,也是保持健康的重要一環。低鹽少油等飲食指導大家早就耳熟能詳,搭配運動鍛練也已是老生常談。除此之外,飲食還具有溝通媒介的作用,如果能和親朋好友一起享受美食,絕對是美妙無比。
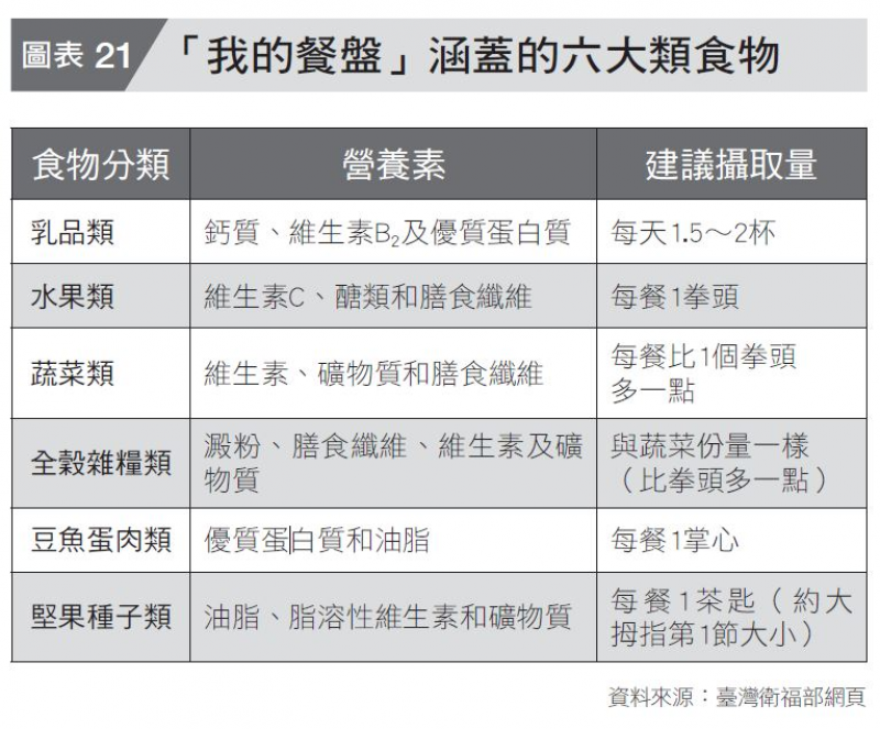
涵蓋六大類食物的餐盤
檢視大多數人的餐盤,幾乎都隱藏著三高的危機,高鈉、高油、高糖,還有著低纖維質的隱憂,這讓我們處在營養不均衡、慢性病的威脅中。營養學家們統整了民眾的飲食與健康需求,制定每日飲食指南。在指南中依據食物的營養成分特性,分成了六大類:全穀雜糧類、豆魚蛋肉類、乳品類、蔬菜類、水果類和油脂與堅果種子類。各類食物提供人體不同的必需營養素,缺一不可。
(編按:臺灣衛福部於二○一九年推出了「我的餐盤」飲食指南,涵蓋六大營養類,並詳盡說明了每類食物含有的營養素及每日建議攝取量,見本頁圖表21。)
本文摘自方言文化《哈佛醫學院的SMART壓力管理訓練:改善焦慮、輕鬱症;不失控、不暴走、不做錯決定 最具科學原理的減壓生活提案》
【更多資訊請上《方言文化‧Babel Inside》粉絲團;未經授權,請勿轉載!】
