池魚之禍! 中鼎工程受包商間財務糾紛牽連 釐清真相還給中鼎工程公司一個公道

池魚之禍! 中鼎工程受包商間財務糾紛牽連 釐清真相還給中鼎工程公司一個公道

重點摘要
中鼎工程遭包商祐鼎營造指控扣留工程款,但中鼎表示與祐鼎無直接合約,付款受法院扣押命令限制。
爭議源於原包商阜揚營造與祐鼎營造之間的股權及財務糾紛,祐鼎未能從阜揚取得工程款而向上游中鼎施壓。
中鼎強調工程尾款已備妥並依法凍結,並非惡意扣留,呼籲回歸司法機制處理。
原阜揚營造聲明款項延宕與內部管理問題有關,並願配合監督付款機制將款項直接發放給分包商。
#工程款 #中鼎工程 #祐鼎營造 #財務糾紛 #監督付款

【記者 王苡蘋╱綜合 報導】近期祐鼎營造公司透過網路及不知情媒體大肆宣傳,指控中鼎工程公司扣留其工程款,並製作哏圖於網路散布,甚至號召分包商於23日赴中鼎芝山總部抗議。然而,祐鼎與中鼎工程並無直接合約關係,實際工程合約係由中鼎與原阜揚營造簽訂,中鼎依法無法對未具合約關係之祐鼎進行付款。

本案爭議標的為中油大林廠H2工場統包工程,由中鼎工程承攬後,再分包部分工程予原阜揚營造施作。

據了解,原阜揚與祐鼎同屬一企業團隊,內部卻爆發股權及財務糾紛。祐鼎指控原阜揚跳票,進而引發一連串工程款爭議,且目前已進入司法程序。祐鼎因未能自原阜揚取得工程款,轉而向上游中鼎施壓,要求啟動監督付款機制。

然而,監督付款須經三方同意方可執行。祐鼎營造董事長張鼎明表示,原阜揚已將債權轉讓予祐鼎並同意監督付款;但依規定仍須由原合約廠商開立發票,方能完成撥款程序,而原阜揚並未同意。顯見雙方對債權轉讓說法存有歧異。中鼎因此遭波及,成為兩公司財務糾紛下的無辜受害者。

祐鼎公司致函媒體,號召23日前往中鼎抗議。然先前兩度預告抗議均未實際發生,媒體到場亦未見人影,引發外界質疑祐鼎刻意操作媒體施壓。

祐鼎對外聲稱,中鼎工程(9933)仗勢財團優勢,扣留高達1.3億元工程尾款,導致55家中南部供應商及超過300名基層勞工陷入困境,甚至面臨生計危機,並批評中鼎以訴訟拖延,意圖消耗小型廠商資源。

對此,中鼎工程發布正式聲明嚴正澄清:

一、中鼎已善盡統包商責任,多次執行監督付款機制,確保工程款能發放至第一線施工人員,絕無推卸責任之情事。

二、承包商間爆發複雜債務糾紛,且涉及多起法院扣押命令。在債權歸屬尚未釐清、並受司法強制處分限制下,中鼎依法喪失付款自由,被迫暫停撥款。

三、工程尾款已全數備妥並依法凍結,絕無惡意扣留情形。在法院尚未確認合法受領人前,中鼎不得將款項支付予任何單一爭議方,以免觸法並損害其他債權人權益。

中鼎強調,目前已委請律師及會計師研擬合法解決方案,並呼籲相關廠商回歸司法機制理性處理。

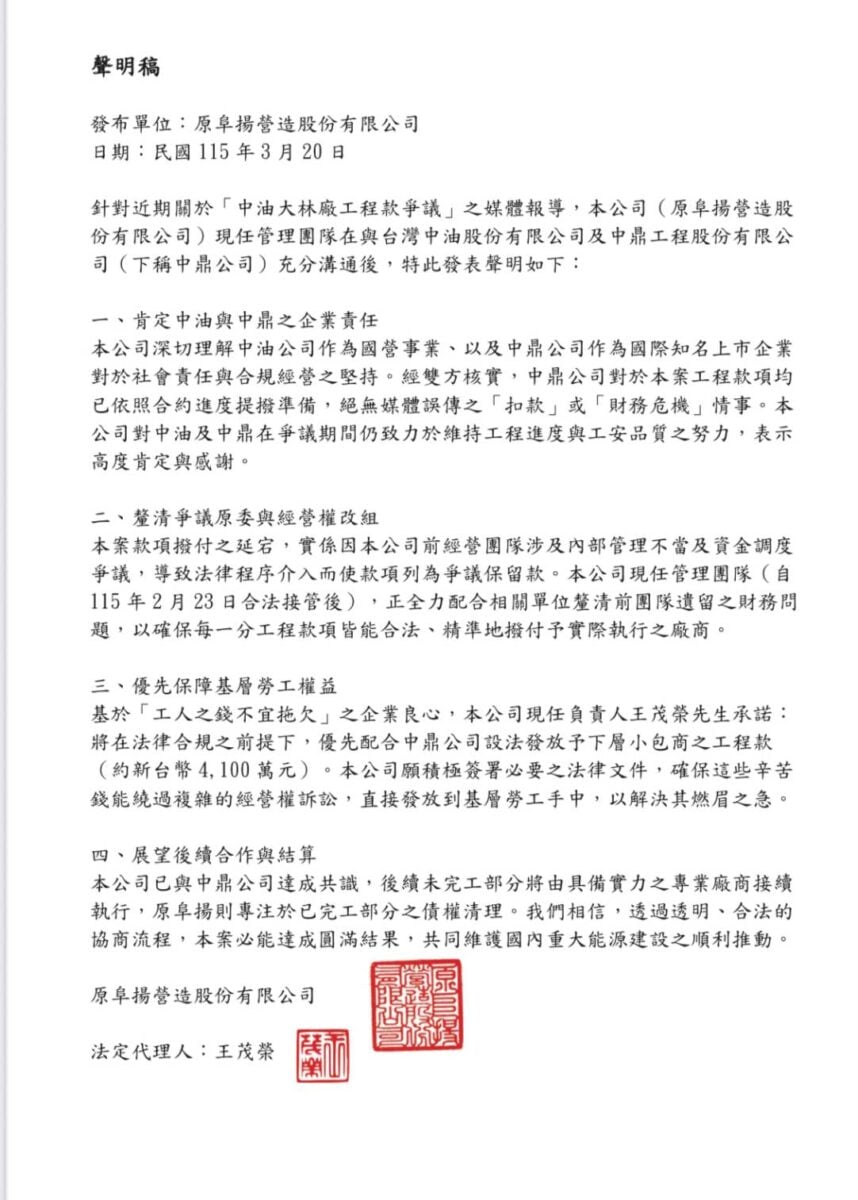
此外,原阜揚營造亦於20日發布聲明指出,本案工程款均依合約提撥,並無外界所稱扣款情形;款項延宕係因前經營團隊涉及內部管理及資金調度問題,導致法律程序介入。

原阜揚現任團隊表示,將在合法前提下優先保障基層勞工權益,並配合中鼎透過監督付款機制,將約4,100萬元工程款直接發放至實際施工之分包商,以解燃眉之急。

據原阜揚董事長江驛洛其指出,中鼎並未扣留工程款,原阜揚亦願意付款給分包商,但需透過監督付款機制直接撥付,以確保款項確實流向基層施工人員。

中鼎內部員工亦透露,本案本質為下包商間財務糾紛,卻被刻意操作輿論,導致外界誤解。並指出,中鼎過去曾承受高達196億元海外工程損失仍能穩健經營,不可能為區區數千萬元工程款刻意扣款。

整體事件已逐漸演變為輿論與法律交織的複雜爭議。中鼎強調,將持續秉持依法行政與中立立場,靜待司法釐清真相,以維護公司、股東及所有相關利害關係人之權益。(圖╱記者王苡蘋翻攝)

熱門文章
桃連區免試入學模擬志願選填開跑 重要時程懶人包一次看懂
桃連區免試入學模擬志願選填開跑 重要時程懶人包一次看懂

桃園電子報

OpenCode開源AI編碼代理上線 跨平台支援主流語言模型
OpenCode開源AI編碼代理上線 跨平台支援主流語言模型

商傳媒

開出房市3字頭! 台中「最速案」開案9週狂賣百戶
開出房市3字頭! 台中「最速案」開案9週狂賣百戶

記者爆料網

美日聯手千億美元投資 鎖定燃氣與核能 加速AI基礎設施建置
美日聯手千億美元投資 鎖定燃氣與核能 加速AI基礎設施建置

商傳媒

鎖定單身華僑及大陸人士 調查局破獲跨境戀愛詐欺機房
鎖定單身華僑及大陸人士 調查局破獲跨境戀愛詐欺機房

匯流新聞網CNEWS

三大科技巨擘擬今年上市 估募資千億美元重塑IPO市場
三大科技巨擘擬今年上市 估募資千億美元重塑IPO市場

商傳媒

新型「大洗水」犯罪曝光!雲檢破獲跨境博弈洗錢集團 金流高達330億元 
新型「大洗水」犯罪曝光!雲檢破獲跨境博弈洗錢集團 金流高達330億元 

中廣新聞

紐約拉瓜迪亞機場重新開放  撞擊事故釀2機師亡、數10傷
紐約拉瓜迪亞機場重新開放  撞擊事故釀2機師亡、數10傷

中廣新聞

桃園開出全國首例噪音車扣牌處分 不要懷疑市府執法的決心
桃園開出全國首例噪音車扣牌處分 不要懷疑市府執法的決心

大成報

桃園捷運綠線年底通車!凌濤要求同步翻新藝文特區人行道
桃園捷運綠線年底通車!凌濤要求同步翻新藝文特區人行道

桃園電子報

川普宣布暫緩打伊朗 美股道瓊漲634點、台積電ADR漲2.80%
川普宣布暫緩打伊朗 美股道瓊漲634點、台積電ADR漲2.80%

中廣新聞

深夜高燒腹痛叫不到車!大園婦強撐跑派出所求援 員警及時救命
深夜高燒腹痛叫不到車!大園婦強撐跑派出所求援 員警及時救命

桃園電子報

臺南推兩大旅遊補助方案 鼓勵業者帶客遊
臺南推兩大旅遊補助方案 鼓勵業者帶客遊

勁報

鹿港慶端陽系列活動龍王祭 4聖筊擇定6月7日舉辦
鹿港慶端陽系列活動龍王祭 4聖筊擇定6月7日舉辦

記者爆料網

台中春酒口角衝突! 警方蒐證追查不法究辦
台中春酒口角衝突! 警方蒐證追查不法究辦

記者爆料網

小心皮蛇纏上身!醫揭免疫力下降後 帶狀皰疹復發原因 一次看懂!
小心皮蛇纏上身!醫揭免疫力下降後 帶狀皰疹復發原因 一次看懂!

TVBS新聞網

林茂盛宣布加碼電動二輪車補助 優化汰舊、新增「以電換電」專案
林茂盛宣布加碼電動二輪車補助 優化汰舊、新增「以電換電」專案

匯流新聞網CNEWS

理賠不順利?高雄一家打團戰「4人砸雞蛋」保險公司遭噴血紅漆
理賠不順利?高雄一家打團戰「4人砸雞蛋」保險公司遭噴血紅漆

記者爆料網

桃園龍德宮四媽祖4/4起起駕!5千信眾徒步南下進香 遶境路線曝光
桃園龍德宮四媽祖4/4起起駕!5千信眾徒步南下進香 遶境路線曝光

桃園電子報

臺南103路公車串聯多區3/25上線營運
臺南103路公車串聯多區3/25上線營運

勁報

桃園觀光夜市缺乏吸引力 林政賢建議這樣做
桃園觀光夜市缺乏吸引力 林政賢建議這樣做

桃園電子報

破門查獲依托咪酯毒品分裝場 逮3嫌起出500餘公克毒品
破門查獲依托咪酯毒品分裝場 逮3嫌起出500餘公克毒品

匯流新聞網CNEWS

有片/台南伯騎代步車「突後仰暴衝」撞路邊轎車 居民嚇壞急報案
有片/台南伯騎代步車「突後仰暴衝」撞路邊轎車 居民嚇壞急報案

記者爆料網

張育成任台中捷運年度安全大使!球迷徹夜排隊等簽名 175cm嬌妻現身成焦點
張育成任台中捷運年度安全大使!球迷徹夜排隊等簽名 175cm嬌妻現身成焦點

TVBS新聞網

AI助理流量飆升13倍 ChannelEngine推AI屬性建置器革新電商管理
AI助理流量飆升13倍 ChannelEngine推AI屬性建置器革新電商管理

商傳媒

讓藝術融入生活 竹市2026寫生日串聯風城展現文化溫度
讓藝術融入生活 竹市2026寫生日串聯風城展現文化溫度

勁報

緬甸女大生車資不足遭丟包西濱公路!大園警暖心解圍
緬甸女大生車資不足遭丟包西濱公路!大園警暖心解圍

桃園電子報

2026年3月24日(星期二)早報頭條
2026年3月24日(星期二)早報頭條

中廣新聞

川普稱伊「還有一次和平機會」 伊朗稱「美伊會談是假新聞」
川普稱伊「還有一次和平機會」 伊朗稱「美伊會談是假新聞」

中廣新聞

措手不及1/瘋傳因《浪姐》取消演唱會 BY2粉絲哀嚎:被撇清關係
措手不及1/瘋傳因《浪姐》取消演唱會 BY2粉絲哀嚎:被撇清關係

CTWANT

中捷藍線延伸太平修正案再送交通部 捷工局預估中央補助可望提升2成
中捷藍線延伸太平修正案再送交通部 捷工局預估中央補助可望提升2成

匯流新聞網CNEWS

AI家教驅動教育App市場:全球規模上看416億美元,適性學習成主流
AI家教驅動教育App市場:全球規模上看416億美元,適性學習成主流

商傳媒

竹縣鼓勵青年「增產報國」 楊文科縣長:自4/1起送新生寶寶禮袋!
竹縣鼓勵青年「增產報國」 楊文科縣長:自4/1起送新生寶寶禮袋!

勁報

風城GO GO、健康夠夠 竹市健走首場啟動感受運動樂趣與在地風景魅力
風城GO GO、健康夠夠 竹市健走首場啟動感受運動樂趣與在地風景魅力

勁報

出發梓官蚵仔寮!林襄初次殺魚就成功 蘇晏霈大哭吐心聲
出發梓官蚵仔寮!林襄初次殺魚就成功 蘇晏霈大哭吐心聲

LIFE生活網記者-郭懿慧

百果山驚悚命案!男子遭挖眼削臉棄屍 民俗專家揭背後禁忌
百果山驚悚命案!男子遭挖眼削臉棄屍 民俗專家揭背後禁忌

CTWANT

讚 75
留言 0
分享
分享