幼兒「海苔、香鬆」重金屬超標!   蝦皮、momo、台灣樂天都有賣

幼兒「海苔、香鬆」重金屬超標! 蝦皮、momo、台灣樂天都有賣

#重金屬 #海苔 #台北市衛生局 #嬰幼兒食品 #網購平台

CNEWS匯流新聞網記者陳鈞凱/台北報導

家長網購小朋友吃的嬰幼兒食品要小心重金屬危機!台北市衛生局今(30)日最新稽查結果,發現在蝦皮購物、台灣樂天市場、momo購物網等知名通路上販賣的海苔、海苔酥及拌飯香鬆等,都有重金屬超標的違規產品在流通,已要求購物平台下架違規產品,業者屆期改正,否則可處新台幣3萬元以上、300萬元以下罰鍰。

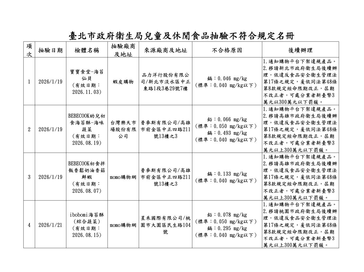
台北市政府衛生局是近期針對實體通路及各大網購平台進行抽驗,共計抽驗50件產品,結果在網購平台抽驗的10件產品中有4件不符合規定。

違規產品分別為蝦皮購物抽驗到的「寶寶食堂-海苔仙貝(有效日期:2026.11.03)」,檢出鎘0.046 mg/kg (標準:0.040 mg/kg以下),來源廠商為新北市品力洋行股份有限公司;台灣樂天市場股份有限公司抽驗到的「BEBECOOK幼兒初食海苔酥-海味蔬菜 (有效日期:2026.08.19),檢出鉛0.066 mg/kg(標準:0.050 mg/kg以下)、鎘0.493 mg/kg (標準:0.040 mg/kg以下),來源廠商為高雄市普麥斯有限公司。

momo購物網則有兩件抽驗產品違規,分別為「BEBECOOK初食拌飯香鬆奶油香菇鮮蝦(有效日期:2026.08.07),檢出鎘0.133 mg/kg(標準:0.040 mg/kg以下),來源廠商為高雄市普麥斯有限公司;「ibobomi海苔酥(綜合蔬菜)(有效日期:2026.08.15)」,檢出鉛0.078 mg/kg(標準:0.050 mg/kg以下)、鎘0.295 mg/kg (標準:0.040 mg/kg以下),來源廠商為桃園市星禾國際有限公司。

台北市衛生局表示,本次檢驗不符規定的4件產品均為網購之嬰幼兒食品,已責令購物平台下架,並依法辦理後續處置。其中針對產品來源屬外縣市者,已移請所轄衛生局後續辦理,若經查證屬實,將依違反食品安全衛生管理法規定,命業者限期改正;屆期不改正者,可處業者3萬元以上、300萬元以下罰鍰。

台北市衛生局提醒,由於嬰幼兒腸道吸收率高且代謝機制尚未成熟,對重金屬的敏感度遠高於成人。為守護孩童發育,呼籲家長應先立即盤點家中產品,若屬主管機關公告之違規品牌與批號,應立刻停止食用;並採多樣化飲食,避免長期食用單一食品以分散風險;最後確保日常攝取足夠的鈣、鐵、鋅等微量元素,利用礦物質間的競爭吸收機制,降低身體對重金屬的吸收率。

台北市衛生局強調,家長在選購學童零食或嬰幼兒食品時,應優先選擇外包裝標示完整、來源明確之產品,並仔細核對製造廠商、產地及營養資訊,確保商品在保存期限內,且符合適用年齡。此外,建議適量食用休閒食品以避免攝取過多熱量,並鼓勵學童多攝取當季新鮮蔬果,建立良好飲食習慣,以維護健康。

照片來源:台北市衛生局提供

《更多CNEWS匯流新聞網報導》

牙齒矯正後驚冒「黑三角」? 牙根空隙三大成因別輕忽

越睡越累?必知春困五症狀 早上「一好物」比咖啡更能醒過來

【文章轉載請註明出處】

 

熱門文章
新竹市發錢了!長輩4月起「年領1萬元」 申請方式一次看
新竹市發錢了!長輩4月起「年領1萬元」 申請方式一次看

中天新聞

納骨塔位不足解套 麥寮斥資3.3億啟動惜恩堂新建工程
納骨塔位不足解套 麥寮斥資3.3億啟動惜恩堂新建工程

【『好報』報系:台灣好報】

影/高雄女騎士闖紅燈撞輕軌肇逃 不只收罰單還恐吃官司
影/高雄女騎士闖紅燈撞輕軌肇逃 不只收罰單還恐吃官司

中天新聞

宋芸樺十指緊扣放閃 圈外男友正臉曝光
宋芸樺十指緊扣放閃 圈外男友正臉曝光

CTWANT

日本「炭烤雞肉」竟能帶回台灣!網揭關鍵:主動申報檢疫
日本「炭烤雞肉」竟能帶回台灣!網揭關鍵:主動申報檢疫

中天新聞

百年文人園林雲林三秀園 躍登國門「臺灣之窗」
百年文人園林雲林三秀園 躍登國門「臺灣之窗」

【『好報』報系:台灣好報】

古蹟化身幸福殿堂! 臺中樂成宮3/28集團婚禮見證良緣 盧秀燕贈匾「慈光樂境」感謝媽祖庇佑
古蹟化身幸福殿堂! 臺中樂成宮3/28集團婚禮見證良緣 盧秀燕贈匾「慈光樂境」感謝媽祖庇佑

大成報

台北南港鐵皮工廠火警兩死! 租住工廠6旬夫妻失聯
台北南港鐵皮工廠火警兩死! 租住工廠6旬夫妻失聯

記者爆料網

賀!周杰倫新專輯銷售破264萬張!天王親自點評 回應粉絲留言超寵
賀!周杰倫新專輯銷售破264萬張!天王親自點評 回應粉絲留言超寵

LIFE生活網記者-郭懿慧

注意!今年「掃墓病」已爆25例   發燒+神祕焦痂就是大警訊
注意!今年「掃墓病」已爆25例 發燒+神祕焦痂就是大警訊

匯流新聞網CNEWS

花壇食品容器廠深夜起火!場內一片霧茫茫 出動21人搶救
花壇食品容器廠深夜起火!場內一片霧茫茫 出動21人搶救

中天新聞

(有影片)/彰化縣CKM防治網揭牌 社區醫療全方位守護
(有影片)/彰化縣CKM防治網揭牌 社區醫療全方位守護

觀傳媒

嗨翻白陽山   台中Holi色彩節登場
嗨翻白陽山 台中Holi色彩節登場

民眾日報民眾網

烏日國小110週年校慶熱鬧登場 盧秀燕幽默「三句話」親祝賀
烏日國小110週年校慶熱鬧登場 盧秀燕幽默「三句話」親祝賀

台灣好新聞

首創青年AI數位工具補助 竹市公佈青年政策打造友善青年發展環境
首創青年AI數位工具補助 竹市公佈青年政策打造友善青年發展環境

勁報

台北花伴野餐大安森林公園登場 6米皮卡丘現身陪抓寶
台北花伴野餐大安森林公園登場 6米皮卡丘現身陪抓寶

中天新聞

富蘭克林黃金基金經理人訪台 看好央行儲備、戰爭推升黃金!
富蘭克林黃金基金經理人訪台 看好央行儲備、戰爭推升黃金!

品觀點傳媒

日人來台員工旅遊「大埔鐵板燒」列入 網:平價具在地特色
日人來台員工旅遊「大埔鐵板燒」列入 網:平價具在地特色

中天新聞

李榮浩火大開嗆單依純「強行侵權」!她連道歉兩次滅火
李榮浩火大開嗆單依純「強行侵權」!她連道歉兩次滅火

記者爆料網

壯圍奪命車禍!走錯路掉頭撞飛機車 轎車卡水溝騎士慘死
壯圍奪命車禍!走錯路掉頭撞飛機車 轎車卡水溝騎士慘死

記者爆料網

網紅用餐掉名牌包!店家拒提供監視器 總公司霸氣解約
網紅用餐掉名牌包!店家拒提供監視器 總公司霸氣解約

中天新聞

全國首創!龜山水資中心促參綠能轉型 年發640萬度電
全國首創!龜山水資中心促參綠能轉型 年發640萬度電

桃園電子報

【有片】桃園男疑虐待貓咪影片曝光 黃瓊慧介入要求嚴查
【有片】桃園男疑虐待貓咪影片曝光 黃瓊慧介入要求嚴查

桃園電子報

台新新光金股東留意!投資成本若逾這金額 趕緊申請更正股利節稅
台新新光金股東留意!投資成本若逾這金額 趕緊申請更正股利節稅

品觀點傳媒

彰化139線櫻花大道盛開8成 粉紅花海浪漫炸裂
彰化139線櫻花大道盛開8成 粉紅花海浪漫炸裂

觀傳媒

「刀插頸」女慘死台中街頭! 家屬淚求停止散播血腥照
「刀插頸」女慘死台中街頭! 家屬淚求停止散播血腥照

中天新聞

喵星人升格有證!高雄宣布貓咪登記元年 神農市集吸爆人潮
喵星人升格有證!高雄宣布貓咪登記元年 神農市集吸爆人潮

【『好報』報系:台灣好報】

楠梓園區聯外路網動土 155億打造高雄半導體交通命脈
楠梓園區聯外路網動土 155億打造高雄半導體交通命脈

品觀點傳媒

影/屏東昆明街深夜火警!警消迅速撲滅 一家四口獲救
影/屏東昆明街深夜火警!警消迅速撲滅 一家四口獲救

中天新聞

湖東社區植樹減碳 種下荒野地詩意的想像
湖東社區植樹減碳 種下荒野地詩意的想像

觀傳媒

高雄推天竺鼠照護教育 專業講座結合趣味競賽倡導正確飼養觀念
高雄推天竺鼠照護教育 專業講座結合趣味競賽倡導正確飼養觀念

品觀點傳媒

慘!台南轎車逆向「衝撞機車群」釀肢體斷裂 已知1人命危
慘!台南轎車逆向「衝撞機車群」釀肢體斷裂 已知1人命危

中天新聞

臺南亞太成棒主球場開打 農業局攜手農會青農 推廣在地農漁特產
臺南亞太成棒主球場開打 農業局攜手農會青農 推廣在地農漁特產

勁報

禾浩辰寵妻無極限!吳品潔曝貼心時刻 陪挑婚紗甜喊:像星空下的仙女
禾浩辰寵妻無極限!吳品潔曝貼心時刻 陪挑婚紗甜喊:像星空下的仙女

LIFE生活網記者-郭懿慧

愛心捐熱血 宜蘭府城獅子會捐血系列活動 場面溫馨
愛心捐熱血 宜蘭府城獅子會捐血系列活動 場面溫馨

【『好報』報系:台灣好報】

台鐵員林車站女子月台墜落遭列車撞擊! 送醫急救
台鐵員林車站女子月台墜落遭列車撞擊! 送醫急救

記者爆料網

獨/龍蝦、帝王蟹丟池裡! 台南釣蝦場限定活動 2hrs要價5千
獨/龍蝦、帝王蟹丟池裡! 台南釣蝦場限定活動 2hrs要價5千

TVBS新聞網

大甲媽祖遶境彰化登場!警宮廟聯手簽公約防衝突
大甲媽祖遶境彰化登場!警宮廟聯手簽公約防衝突

觀傳媒

濃霧瀰漫! 金廈小三通「水頭-五通」停航
濃霧瀰漫! 金廈小三通「水頭-五通」停航

中天新聞

台南亞太棒球場開幕戰傳暴力事件!49歲男球迷動怒甩工讀生巴掌 遭中職列黑名單
台南亞太棒球場開幕戰傳暴力事件!49歲男球迷動怒甩工讀生巴掌 遭中職列黑名單

CTWANT

讚 80
留言 0
分享
分享
🔥觀看熱門新聞