孩子高燒五天後,燒壞的可能不是腦袋,而是「心臟」!
五歲以下孩童的家長及小兒科、家庭醫學科醫師,都該擁有的「發燒」指南
身為小兒科醫師,最常遇到家長詢問的「發燒」問題就是:
.孩子一直高燒不退,該怎麼辦?
.一直發燒,會不會燒到頭殼壞去?
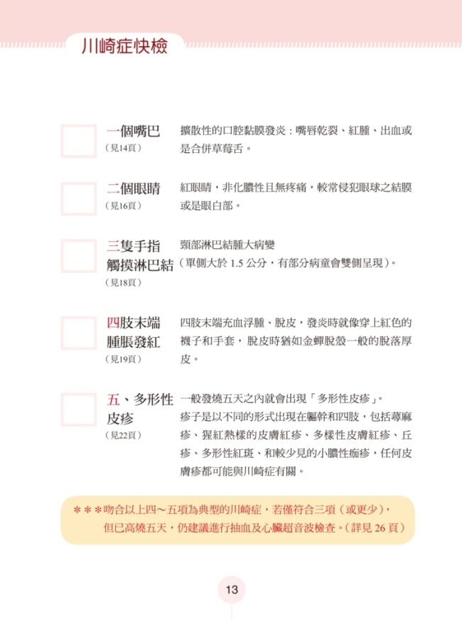
事實上,發燒是源自於身體的發炎反應,對人體是有保護作用的。不過,若你的孩子發燒38.5℃以上,且持續五天以上,那麼請你務必要打開本書第13頁,進行「川崎症快檢」,因為孩子可能是得了「川崎症」,必須立即到醫院進行心臟超音波檢查並接受治療。
「川崎症」會引起兒童全身性的血管發炎,並造成心臟的血管發炎,可能影響孩子一輩子的活動,並需終生服用抗凝血劑藥物。此外,川崎症的發病原因迄今不明(可能與免疫基因CD40/BLK有關),且表現症狀多為非典型或與麻疹、腸病毒、腥紅熱等其他兒科疾病相似,常常造成判斷上的困擾。
然而,台灣川崎症好發率高居全球第三,每位家長跟小兒科及家醫科醫師都不該輕忽,心中也一定要有川崎症,因為任何一個環節都很重要、任何一個疏失都會影響孩子的預後。




本書由創設台灣「川崎症」門診第一人郭和昌醫師執筆,詳盡解說川崎症相關知識與正確醫療方法,並特別提供「體溫觀察記錄表」、「川崎症快檢表」、「川崎症治療流程圖」、「川崎症與其他疾病的區別」以及「發病時的照護」與「後續照護」等實用圖表,方便家長及醫師進行判斷與照護。隨書亦附贈「川崎寶寶護照(隨身版)」,方便家長追蹤家中寶貝就醫記錄、提醒疫苗施打時間。
【本文出處。更多精采內容請上《貓頭鷹》出版部落格 http://owls.tw;《貓頭鷹書房》官方粉絲團。未經授權, 請勿轉載!】
