想要出國旅遊,解決了出國上網、行李負重等問題,你想好要怎麼到機場了嗎?想要自己開車到機場的話,首先要煩惱的就是機場停車問題,想要在桃園機場停車,就要先了解桃機停車場有哪些、是否可以機場免費停車、還有很多人在意的機場停車信用卡優惠有哪些?本文幫你整理附近常見的停車場、機場停車費以及機場停車優惠究竟有哪些,一起來看看機場停車推薦停哪裡吧!
桃園機場停車場有哪些?
桃園機場附近常見的停車場有連勝停車場、中興嘟嘟房中正旗艦店、日月亭大園一場、桃園機場入境停車場及桃園機場第二航廈P4停車場等。各停車場的地段及收費都不一樣,但大多都可以在機場外圍停車,你可以依的需求找到最合適的出國停車地點。
【鄰近第一航廈停車場】
機場停車費用: 第一小時30元,第二小時起每半小時20元。當日最高上限490元
電話:03 383 4656
地點:桃園機場第一航廈內
營業時間:24小時營業
機場停車費用:一天250元
電話:03 398 9898
地點:桃園市大園區三民路1段808號
營業時間:24小時營業
機場停車費用:一天250元
電話:03 383 7735
地點:桃園市大園區三民路二段165號
營業時間:24小時營業
【鄰近第二航廈停車場 】
機場停車費用: 第一小時30元,第二小時起每半小時20元。當日最高上限490元
電話:03 393 1062
地點: 桃園市大園區航站南路9號(機場內)
營業時間:24小時營業
機場停車費用:一天150元,春節期間為一天250元
電話:03 386 2185
地點:桃園市大園區中正東路438巷2號
營業時間:24小時營業
機場停車費用:一天300元
電話:03 386 0066
地點:桃園市大園區中正東路444巷21號
營業時間:24小時營業
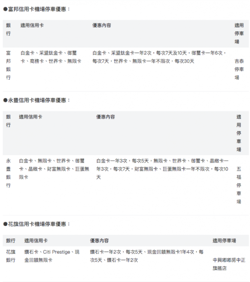
信用卡機場停車優惠
了解附近的機場停車場後,大家最在意的就是機場停車信用卡優惠,許多銀行都有合作優惠,想知道你的信用卡好不好用,就來看文章整理吧!
了解各個常見的機場停車優惠後,就可以依你的需求,每次出國時,就可以找附近的停車場,看看你的信用卡有沒有相關優惠,有的話說不定都可以機場免費停車的優惠哦!
原文連結:2020桃園機場停車整理!免費機場停車信用卡優惠一次搞定!
延伸閱讀:
【2019.10更新】里程累積攻略|里程介紹、里程信用卡推薦
【旅日必備】日本旅遊必備信用卡(挑卡、刷卡須知、手續費、推薦信用卡、日本刷卡)
旅平險、旅遊不便險比較|各家產險理賠條件、推薦:新光、新安東京、富邦、美商安達|遇到班機延誤、行李遺失怎麼辦?
