在《從 40 歲開始準備的更年期教科書》一書中,高尾美穂醫師細分出5種可以幫助更年期女性的自我保健與調整和治療方式。
一. 飲食
三餐均衡飲食是首要基礎。
重點是均衡攝取碳水化合物、蛋白質和脂肪,透過黃綠色蔬蔡和菇類補充經常缺乏的食物纖維。維生素和礦物質。
▲ 三餐均衡飲食是首要基礎。(圖:常常生活文創)
二. 睡眠
3小時的深度睡眠是最重要的。
「失眠」是進入更年期的不適症狀之一,其中以「夜間頻繁醒來」最為常見。
如果之後無法入睡,睡眠品質就會明顯降低,因此只要有3小時的充分睡眠,便可以解決這些困擾。

▲ 3小時的深度睡眠是最重要的。(圖:常常生活文創)
三. 運動
每天只要5分鐘,強化容易衰退的肌肉和自律神經。
每天勤份地練習瑜伽動作,讓全身達到平衡。
「舒緩放鬆瑜伽」的姿勢組成包含直接訓練難以察覺的骨盆底肌、間接訓練骨盆底肌周圍的肌肉、促進血液循環和調節自律神經、矯正姿勢和強化軀幹、預防骨質疏鬆症等項目。

▲ 每天只要5分鐘,強化容易衰退的肌肉和自律神經。(圖:常常生活文創)
4. 婦產科治療
安全地補充缺乏的女性荷爾蒙之「積極療法」。
荷爾蒙補充療法(HRT)針對因停經而減少的女性荷爾蒙(雌激素)予以補充的治療方式。
最低限度地補充雌激素,即可緩和更年期後急遽減少的分泌量,並且改善不適症狀。

▲ 安全地補充缺乏的女性荷爾蒙之「積極療法」。(圖:常常生活文創)
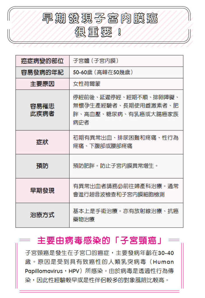
5. 保護自己遠離常見疾病
子宮內膜癌在50歲以後確診機率激增,關鍵在於預防肥胖和早期發現。
女性在女性荷爾蒙失調的停經前後期,如果子宮內膜異常曾生,便會提高子宮內膜癌的風險。
初期主要症狀為異常出血(停經後出血、經期以外的陰道出血),隨著病情發展會出現排尿困難和疼痛、行行為疼痛等症狀。
年輕時月經不順的人、雌激素容易分泌過勝的無生產經驗者、在55歲後才停經的女性必須多加注意。
必須定期保持適當的體重,特別是停經後的體重管理。
▲ 子宮內膜癌在50歲以後確診機率激增,關鍵在於預防肥胖和早期發現。(圖:常常生活文創)
每天步行8000步,保持健康好簡單
更年期以後維持身體健康的重要方式就是運動,透過培養運動習慣,可以顯著地延長健康預期壽命。
健康預期壽命縮短的原因大多是肌肉、骨骼和關節產生問題,所以透過運動來緞鍊骨骼、關節和肌肉就十分重要。
如果無法長時間連續健走,利用零歲時間累機步數也沒問題。
讓我們透過改善飲食、睡眠和運動等生活習慣,結合荷爾蒙補充療法
高尾美穂 著
2022/11/17常常生活文創出版
