▲ 日本全國究竟有多少家拉麵店呢?據說有三萬五千家店。(圖:LIFE 生活網資料圖庫)
那麼,日本全國究竟有多少家拉麵店呢?據說有三萬五千家店。但如果不是拉麵專賣店,很多餐飲店也有販售中華麵或拉麵,加上這些店家的話,總數大約超過二十萬家店。《拉麵王國漫步》(ラーメン王国の歩き方,光文社)的作者,曾擔任新橫濱拉麵博物館公關的武內伸,從十七歲開始,在二十二年間吃遍兩千五百間拉麵店,總共吃了四千五百碗拉麵。簡單計算的話,他平均兩天吃一碗拉麵,而且二十二年來沒有休息。武內也曾參加電視節目《電視冠軍》(ラーメン.チャンピオン)的拉麵王比賽,是一位的拉麵高手。
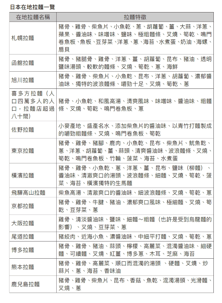
《拉麵王國漫步》記載了武內走訪各地拉麵店的豐富資訊,從北到南依序為旭川拉麵、札幌拉麵、函館拉麵、米澤拉麵、喜多方拉麵、白河拉麵、飛驒高山拉麵、佐野拉麵、東京拉麵、橫濱拉麵、京都拉麵、和歌山拉麵、尾道拉麵、廣島拉麵、德島拉麵、博多拉麵、久留米拉麵、熊本拉麵、鹿兒島拉麵。
▲ 宛如日本全國拉麵大遊行,盛況空前。(圖:創意市集)
▲ 日本在地拉麵總覽。(圖:創意市集)
本文摘自創意市集《原來,這才是拉麵:身世、流派、職人魂,尋訪日本拉麵的文化底蘊、烹調演變與極上進化》
【更多資訊請上《創意市集》粉絲團;未經授權,請勿轉載!】
